January 15, 2020 Why we need Doxygen


Here’s a couple of the charts Doxygen build that show why we need it better than a couple of thousand words could!


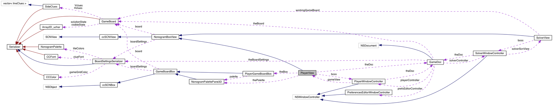
First the legend, so the collaboration diagram will be understandable!

The boxes in the above graph have the following meaning:

    •    A filled gray box represents the struct or class for which the graph is generated.

    •    A box with a black border denotes a documented struct or class.

    •    A box with a gray border denotes an undocumented struct or class.

    •    A box with a red border denotes a documented struct or class forwhich not all inheritance/containment relations are shown. A graph is truncated if it does not fit within the specified boundaries.


The arrows have the following meaning:

    •    A dark blue arrow is used to visualize a public inheritance relation between two classes.

    •    A dark green arrow is used for protected inheritance.

    •    A dark red arrow is used for private inheritance.

    •    A purple dashed arrow is used if a class is contained or used by another class. The arrow is labelled with the variable(s) through which the pointed class or struct is accessible.

    •    A yellow dashed arrow denotes a relation between a template instance and the template class it was instantiated from. The arrow is labelled with the template parameters of the instance.

Now, A collaboration diagram of the class PlayerView in our Nonogram project: (click for full size picture)